Image
Image

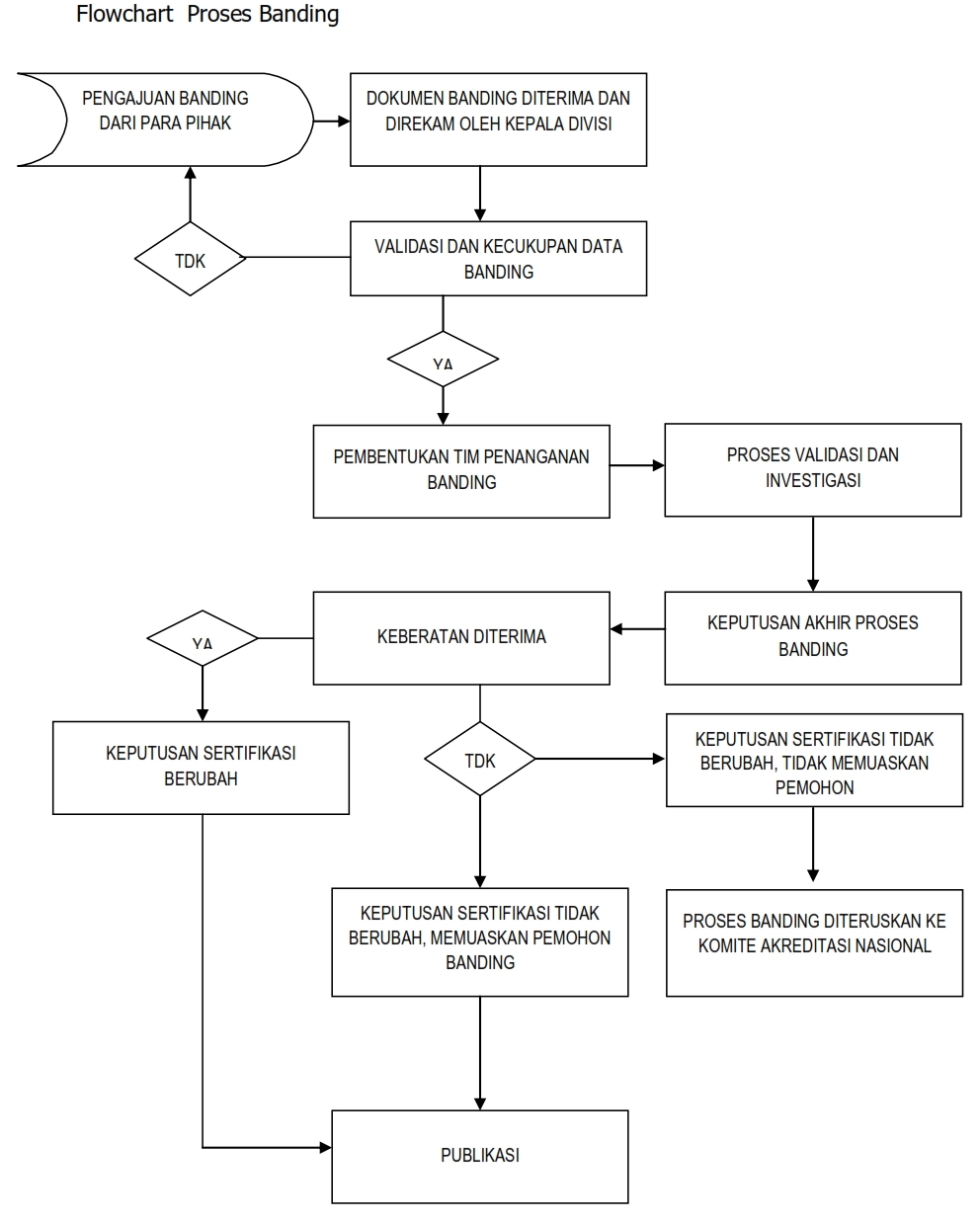
Banding dan Keluhan


Banding dan Keluhan pada Sertifikasi VLHH


Banding dan Keluhan pada V-Legal

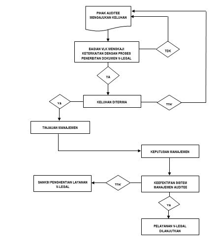
Proses Pengajuan Banding Dan Keluhan

(1) Pihak-pihak yang dapat mengajukan keluhan dalam Penerbitan Dokumen V-Legal adalah: Pemegang izin, Pemegang Hak Pengelolaan, atau Pemilik Hutan Hak kepada LPVI atas proses Penerbitan Dokumen V-Legal.

(2) Waktu pengajuan keluhan adalah sebagai berikut: Keluhan dapat diajukan sewaktu-waktu: Keluhan oleh auditee disampaikan kepada LPVI selambat lambatnya 30 (tiga puluh) hari kalender terhitung sejak diterbitkannya dokumen V-Legal.

(3) Aturan Pengajuan Keluhan adalah:

  • Keluhan atau banding disampaikan secara tertulis kepada Unit manajemen PT. KPS dengan dilengkapi data pendukung berupa bahan bukti yang relevan dan disertai identitas yang mengajukan keluhan atau banding secara jelas, sekurang-kurangnya nama individu atau lembaga, bukti identitas, alamat dan nomor telepon, serta pernyataan bahwa informasi yang disampaikan adalah benar.
  • Materi keberatan/banding yang diajukan harus:
  • - Mengacu pada tahapan-tahapan penerbitan dan/atau pada hasil penerbitan dokumen V-Legal;
  • - Didukung dengan data/informasi yang dapat dipertanggung jawabkan;

(4) Pengajuan Banding dan Keluhan selanjutnya direkam oleh Unit manajemen PT. KPS yang selanjutnya dilakukan tahapan:

  • Penanganan Banding/Keberatan dengan melakukan:
  • - Validasi dan kecukupan data keluhan; Hasil validasi dan kecukupan data banding akan digunakan oleh Direktur untuk memutuskan perlu dilanjutkan proses penyelesaian Keluhan atau tidak;
  • - Materi keluhan dan banding dibahas dalam rapat tinjauan manajemen;
  • - Rapat tinjauan manajemen menghasilkan keputusan terkait kefektifan sistem manajemen auditee yang menentukan perlu tidaknya sanksi atau pelayanan V legal dilanjutkan
  • Mekanisme/alur proses pengajuan Keluhan pada penerbitan dokumen v-legal dapat dilihat pada diagram alir Klik Disini